外省进京人员最新规定(外省进京政策)
2025年8月外地车进京新规定
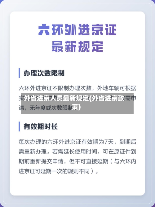
〖壹〗 、025年8月外地车进京新规定主要包括以下几点:进京证办理:外省市号牌机动车进入北京市行政区域道路行驶(含过境) ,需办理进京证。小客车进入六环内及通州区全域(不含高速公路)、延庆部分道路需办理六环内进京证 。载客汽车每年每车比较多办理12次进京证,每次有效期最长7天。

〖贰〗、因此,外地车在2025年8月18日可以进京,但务必提前了解并遵守北京市的交通管控和限行政策 ,以免因违规而受到处罚。

〖叁〗、有效期:每辆车每年比较多办理进京通行证12次,每次办理的进京通行证有效期最长为7天。这一规定旨在控制外地车辆在京的行驶时间和频率,以缓解城市交通压力 。谣言澄清:网传8月10日后外地车不能办理进京证的消息是假的。请广大车主不要轻信谣言 ,以免给自己带来不必要的麻烦。


外地人能开车进京吗
〖壹〗 、外地人可以开车进京,但需办理进京证并遵守相关限行规定 。具体说明如下:进京证办理要求外省市号牌机动车进入北京市行政区域道路行驶(含过境),均需办理进京证。
〖贰〗、外地车辆可以驶入北京。进京通行证外地车辆进入北京市六环路内(不含六环路主路)需要办理进京通行证 ,该通行证有效期通常为7天,特殊时期如奥运会、国庆节等可能缩短至3天 。未办理通行证的车辆可能会被处以扣分和罚款。
〖叁〗 、外地人驾车去北京可以进城。但需注意以下几点:办理进京证:外地车辆需办理进京证才能进入北京市行政区域道路行驶 。若需驶入六环路(不含)以内及通州区全域范围道路(不含高速公路主路),则需办理“进京通行证(六环内) ” ,每年每车比较多办理12次,每次有效期为7天。
外地车办完进京证能进二环吗
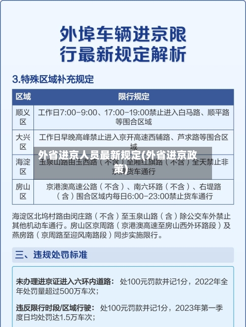
〖壹〗、外地车辆持有进京证可以在北京市二环内行驶,但需遵守特定的限行规定。根据北京市交通管理局的规定 ,外地车辆只要办理了进京证,就可以在限定时间内进入北京二环 。具体的限行规定如下:每天6时至22时,禁止外省、区 、市核发号牌(含临时号牌)的载客汽车通行二环主路。
〖贰〗、外地车办理进京证后在特定时间段是可以进入二环的。通常情况下,外地车办理进京证后能进入二环 ,但要注意相关限行规定。一是时间限制,比如在工作日的早晚高峰时段,外地车即使有进京证也不能进入二环等核心区域道路行驶 。
〖叁〗、外地车牌办理进京证后 ,除了不能进入二环路主路(全线)行驶外,在遵守相关交通规则的前提下,可以进入北京大部分区域行驶 ,包括部分环路及周边道路等。具体规定办理进京证后,外地车辆虽然可以进入北京部分区域,但需注意不同时段的交通限制。
〖肆〗 、首先 ,根据限行规定,外地号牌载客汽车只能在二环辅路及其跨线桥桥下路段行驶,而二环主路则禁止通行 。由于导航不准确或者疏忽驾驶 ,你不小心驶入了二环主路。这种情况下,你应该尽快寻找合适的地方停车,并进行必要的调整。其次,现在考虑进京通行证的情况 。
〖伍〗、外地车办进京证后在特定时段是不可以进入二环主路的。外地车办理进京证后 ,虽然可以进入北京部分区域,但二环主路对于外地车的通行限制较为严格。一般情况下,在工作日的早晚高峰时段 ,外地车是禁止进入二环主路行驶的 。这主要是为了缓解城市核心区域的交通拥堵状况。
〖陆〗、外地车即使有进京证,也不能进入二环以内。具体来说:二环以内限行:非北京市区的机动车,在进京证有效期内 ,全天禁止驶入二环以内区域,包括建国门外大街 、复兴门外大街及复兴路等特定路段 。可行驶范围:持有进京通行证的车主可以进入六环以内道路及通州区全境(高速公路主路除外)。
去北京需要什么手续和要求
需要办理暂住证:如果你是来北京务工或经商的,到达北京后应尽快前往当地公安机关办理暂住证 ,以便符合北京市的居住管理规定。开车进入北京:需要办理车辆进京证:如果你是开车来北京的,在进入北京市前需要办理车辆进京证。这是为了控制进京车辆数量,缓解城市交通压力 。
对于去北京旅游的普通游客而言 ,并不需要办理临时进京证。只要持有有效身份证件即可自由出入北京市区内进行旅游活动。然而,如果你计划在北京停留超过24小时并入住饭店或租房,则需要按规定进行居住登记,并可能被要求申请临时居民身份卡(也就是常说的居住证) 。
去北京需要的手续和要求主要包括以下几点:基础证件:身份证:是出行必备的证件 ,无论是乘坐高铁、飞机还是入住酒店,都需要用到。如果是长期停留,还需要办理居住证或暂住证。
去北京需要办理的手续主要包括身份证和签证 。身份证 对于中国的公民来说 ,前往北京旅游或居住,最基础的手续就是携带身份证。身份证是证明个人身份的重要证件,在入住酒店、乘坐公共交通工具、游览景点以及办理其他公共服务时 ,通常需要出示身份证。
坐高铁去北京需要携带的证件主要是身份证,进京同样需要身份证 。以下是关于进京所需证件的详细解身份证:坐高铁或火车进京,必须携带本人的有效身份证。身份证是购票 、进站、出站以及办理各种手续的基本证件。在办理进京证时 ,也需要核对身份证信息 。
开私家车去北京需办理进京通行证,并满足车辆合规性及限行政策要求,具体手续如下:进京通行证办理办理条件外省、区 、市号牌机动车进入北京市行政区内道路行驶需办理。
外地车辆进北京最新规定解读(外地车辆进北京最新规定)
北京新政规定外地牌照车进京均需办理进京证 ,且政策在行驶范围、通行证分类管理、禁行区域等方面有调整,同时有四类车型无法办理进京证,具体如下:行驶范围扩大外省牌照车辆进京需办理进京通行证,行驶范围由原本的六环(不含)以内 、通州区全域 ,扩大至全市范围。
六环内进京证:适用于进入六环路(不含)以内道路及通州区全域(不含高速公路主路)的外地车,每次有效期7天,可通过“北京交警”APP线上办理或线下检查站办理。六环外进京证:若车辆仅在六环外行驶(除上述特殊区域外) ,无需办理任何进京证 。
025年外地车牌进京新政策主要包括以下几点:限行时间:外地车牌车辆在工作日的早晚高峰时段禁止进入北京市五环路以内的道路。限行区域:在五环路以内的所有道路和区域,外地车牌车辆在规定的限行时间内均不得通行。但要注意的是,二环路以内道路全天禁止外地车进入 。