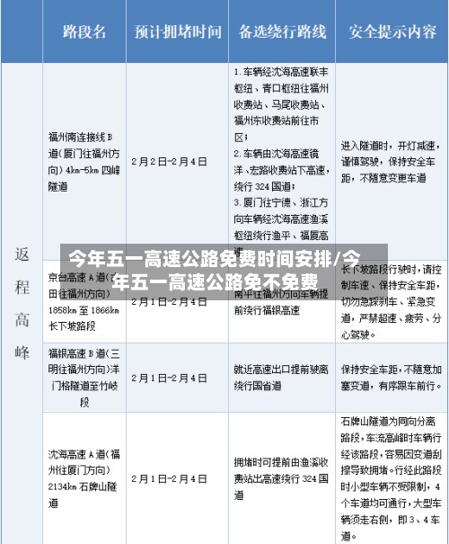
今年五一高速公路免费时间安排/今年五一高速公路免不免费
今年五一高速免费通行时间是否4月30号夜里凌晨过后就免费了是否
今年五一高速免费通行时间从4月30日0时(即夜里凌晨过后)开始 ,至5月4日24时结束,共5天,免费通行以驶离出口收费车道的时间为准。免费通行时间范围今年五一期间,高速免费通行的时间跨度明确为从4月30日0时起 ,至5月4日24时止 。

026年5月1日高速公路免费,且免费时段延长至5月5日24时。

高速公路是否免费通行是以小客车出道口时间为准的。如果是在4月30号晚上不到12点进高速公路,出收费站是在5月1号凌晨2点以后 ,那是不要过路费、可以免费的。但要注意,如果在提前上高速至免费时间到来之前是要出本省的,那在经过省界收费站时 ,这段高速还是要收通行费的 。

025年高速免费通行时间已确定,仅在春节 、清明节、劳动节、国庆节四个法定节假日实施,具体时段以车辆驶离出口时间为准。2025年高速免费通行时间按节假日排序1)春节免费时段是1月28日00:00至2月4日24:00 ,共8天,对应放假时间为1月28日 - 2月4日。
免费时间以车辆驶离高速公路出口收费车道的时间为准,而非进入时间 。例如 ,若车辆在4月30日晚进入高速公路,但于5月1日0时后驶离出口,仍可享受免费政策;反之,若在5月5日24时后驶离 ,则需缴纳全程费用。
今年五一高速免费吗2026年
〖壹〗、026年5月1日高速公路免费,且免费时段延长至5月5日24时。
〖贰〗 、026年5月1日高速免费 。具体免费政策如下:免费时段根据国务院办公厅和交通运输部官方通知,2026年劳动节高速免费时间为5月1日00:00至5月5日24:00 ,共5天。
〖叁〗、026年五一劳动节期间高速公路免费通行 免费时段根据国务院办公厅通知,2026年五一假期高速免费时段为5月1日00:00至5月5日24:00,共计5天 ,免费时间以车辆驶离高速出口的时间为准(与驶入高速的时间无关)。
〖肆〗、026年高速免费政策覆盖春节 、清明节、劳动节、国庆节四个法定节假日,元旦 、端午节、中秋节等节假日高速正常收费 。

五一要高速免费吗
〖壹〗、过往五一假期高速免费情况过去多年来,五一劳动节假期期间高速公路大多是免费的。比如在以往的五一假期 ,很多人选取自驾出行,高速公路上车辆川流不息。免费政策使得人们出行成本降低,能够更轻松地规划行程前往各地游玩或回家团聚 。
〖贰〗 、026年五一高速公路是否免费需根据当年国务院的相关规定来确定 ,近来无法提前知晓。高速公路免费通行政策是为了促进交通流量、方便民众出行以及推动旅游业等相关产业发展。一般来说,在春节、清明节 、劳动节、国庆节这四个国家法定节假日,高速公路会实施免费通行政策。
〖叁〗、026年五一劳动节高速对符合条件的车辆免费 免费时段免费时间为2026年5月1日00:00至5月5日24:00,共计5天 。需特别注意:免费判定以车辆驶离高速公路出口的时间为准 ,而非驶入高速的时间——即使在免费时段前驶入,只要在免费时段内下高速,全程仍免费;若超出5月5日24:00下高速 ,则全程收费。
〖肆〗、026年五一劳动节高速免费时间为5月1日00:00至5月5日24:00,共计5天。
5.1高速免费时间表2026
免费时间及范围根据国务院办公厅发布的2026年节假日安排,7座及以下小型客车高速免费通行时间为5月1日00:00至5月5日24:00 ,共计5天 。需注意:免费时段以车辆驶离高速出口的时间为准,而非驶入高速的时间——若在免费时段结束前仍在高速行驶,需确保在5月5日24:00前驶离出口 ,否则将按全程计费。
026年五一劳动节高速公路免费时间为5月1日00:00至5月5日24:00,共计5天。
026年劳动节高速免费通行时间为5天,具体免费时段是5月1日00:00至5月5日24:00 。以下为详细说明:免费通行政策依据根据我国现行的高速公路免费通行政策 ,劳动节属于法定节假日范畴,期间高速公路对7座及以下小型客车实行免费通行。这一政策旨在鼓励公众在节假日期间选取自驾出行,促进旅游消费和区域经济交流。
024年和2025年“五一”高速免费时间表为5月1日0时至5月5日24时,共5天 ,针对七座以下(含七座)小型客车 。在2024年和2025年,“五一 ”假期七座及以下小型客车通行收费公路都继续施行免收通行费政策。
5月1号高速免费不
025年5月1日至5月5日全国高速对七座以下(含七座)小型客车免费通行,但仅限“五一”假期期间 ,并非整个5月全月免费。免费通行政策的具体内容根据交通运输部发布的通知,2025年“五一”假期期间(5月1日0时至5月5日24时),全国收费公路对七座以下(含七座)小型客车实施免收通行费政策 。
026年5月1日高速免费。以下是关于2026年五一劳动节高速免费政策的详细说明:免费时间范围2026年五一劳动节期间 ,高速免费通行时间为5月1日0时至5月5日24时,共计5天。免费时段以车辆驶离高速公路出口收费车道的时间为准。
026年5月1日高速免费 。具体免费政策如下:免费时段根据国务院办公厅和交通运输部官方通知,2026年劳动节高速免费时间为5月1日00:00至5月5日24:00 ,共5天。
五一放假2026年高速免费几天
026年五一假期高速免费5天 免费时段明确免费时间为2026年5月1日00:00至5月5日24:00,共计5天,与当年五一假期安排完全同步(通常五一假期为5天)。
026年五一劳动节高速公路免费时间为5月1日0时至5月5日24时 ,共5天 。免费车辆类型免费范围涵盖两类车辆:7座以下(含7座)载客车辆(包括小型私家车 、7座及以下的SUV、MPV等);允许在普通收费公路行驶的摩托车(需符合国家相关安全标准,且具备合法通行手续)。
026年五一劳动节高速免费时间为5月1日0时至5月5日24时,共5天,免费车型为7座以下(含7座)载客车辆及允许在普通收费公路行驶的摩托车。免费时间核心范围本次五一高速免费周期与国家法定假期同步 ,具体为2026年5月1日00:00至5月5日24:00,覆盖5个完整自然日 。
026年五一假期高速免费通行 2026年劳动节期间,7座以下(含7座)小型客车可享受高速公路免费通行政策 ,具体规则及注意事项如下:放假调休安排根据国务院办公厅通知,2026年劳动节放假调休时间为5月1日(周五)至5月5日(周二),共计5天 ,假期前后无额外调休。