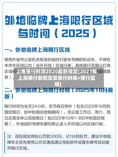
上海限行时间2020最新规定(2021年上海限行新规定及限行时间+限行区域)
外地牌照在上海市区限行时间段
〖壹〗 、地面道路:工作日上午7:00-9:00、下午17:00-19:00,内环内地面道路禁止外地车驶入(边界道路除外)。其余时间(如工作日非高峰时段、周末和节假日全天)可正常通行 。新能源车(绿牌)在此类道路的高峰时段同样不受限制。

〖贰〗 、025年上海外地牌照车辆进入市区的限行时间如下:高架/快速路限行时间星期一到星期五7:00-20:00 ,共13小时禁止通行。

〖叁〗、高峰时段限行:在星期一到星期五的早晚高峰时段(7:00-9:00和16:00-18:00,也有说法为7:00-20:00),禁止外地牌照车辆在上海市内环(包括高架道路)范围内行驶 。
〖肆〗、限行时间:每天7:00~9:00 ,17:00~19:00,周周日和全体公民放假日除外。限行区域:沿杨浦大桥地面投影—宁国路—黄兴路—中山北二路—中山北一路—中山北路—中山西路—中山南二路—中山南一路—中山南路—南浦大桥地面投影—龙阳路—罗山路合围区域内的道路(不含上述道路)。
〖伍〗、根据上海本地宝查询了解到:2024上海外地车限行时间分为高架快速路:7时至20时(星期一到星期五) 、内环内地面:7时至9时、17时至19时(星期一到星期五)。高架快速路:7时至20时(星期一到星期五),内环内地面:7时至9时、17时至19时(星期一到星期五),周周日和全体公民放假日不限行 。

上海对外地车辆限行时间和范围
上海对外地车辆限行分为高架快速路和内环地面道路两类 ,周末及法定节假日不限行,违规将罚款200元并记3分。
025年上海外地车限行规定如下:限行时间与区域高架/快速路:星期一到星期五7:00 - 20:00限行(周周日及法定假日不限行),范围包括内环高架 、中环高架、延安高架、南北高架等主要快速路(具体含延安高架S20以东段 、逸仙高架全线等)。
上海外地车在工作日早晚高峰时段对城市高架道路限行 ,具体时间为星期一到星期五的上午7点至10点、下午15点至20点,周周日及国家法定节假日不限行 。
特殊时段限行:2025年12月31日20时00分至2026年01月01日01时00分,全天限行 ,限行区域为自外白渡桥/北苏州路路口起,沿北苏州路—西藏北路—西藏中路—北京西路—成都北路—延安东路—西藏南路—复兴东路—外马路至黄浦江边止组成的范围内(不含上述道路)。
上海限行2025外地车牌限行规定
〖壹〗、025年外地纯电车辆在上海是限行的。限行规则概述:限行对象:悬挂外省市机动车号牌的小客车,包括新能源车(纯电 、插混)等 。限行时间与区域:高架快速路:限行时间为星期一到星期五的7:00-20:00 ,覆盖17条主要高架和隧道。内环内地面道路:限行时间为星期一到星期五的7:00-9:00、17:00-19:00。
〖贰〗、025年上海外地车(悬挂外省市机动车号牌的小客车)限行规定如下:高架(快速路)限行:限行时间:星期一到星期五的07:00 - 20:00,共13小时 。限行范围:包括延安高架路(S20外环高速以东段) 、南北高架路(呼玛路至鲁班立交段)、逸仙高架路(全线)等17处路段和地道、桥梁、隧道。
〖叁〗 、025年上海外地车限行时间和范围如下:高架限行规定 限行时间:每天7时至20时(周周日和全体公民放假日除外)。
〖肆〗、外地牌照车辆可以进入上海市区,但需遵守以下规定和限制: 基本通行规则允许进入:外地牌照车辆(非临时牌照)可进入上海市区 ,但需在入境道口缴纳通行费并领取有效期为7天的凭证 。若停留超过7天,需重新缴费。临时牌照限制:外省临时牌照车辆禁止进入上海(包括外环线及地面道路)。
〖伍〗、025年上海外地车限行规定如下:限行时间与区域高架/快速路:星期一到星期五7:00 - 20:00限行(周周日及法定假日不限行),范围包括内环高架 、中环高架、延安高架、南北高架等主要快速路(具体含延安高架S20以东段 、逸仙高架全线等)。
最新上海外牌限行时间及路段(2020年)
限行时间:仅工作日早晚高峰时段限行,即7:00-9:00(早高峰)、17:00-19:00(晚高峰);周末及法定节假日期间不限行 。限行车辆范围:所有外地牌照车辆均受限制 ,含纯电动、混动绿牌车辆(不受新能源牌照豁免)。
上海外牌高架限行时间为每天7时至10时 、15时至20时,每天八小时(周周日、国定假日除外)。限行区域主要包括以下路段:延安高架路:S20以东段 。南北高架路:呼玛路至鲁班立交段。逸仙高架路:全线。沪闵高架路:全线 。中环路:全线。华夏高架路:全线。罗山高架路:全线 。
上海外牌地面道路限行时间为工作日7:00-9:00、17:00-19:00 核心限行规则限行时段:仅针对工作日(非周周日及法定节假日),包含两个高峰时段:早高峰:7:00-9:00(共两小时 ,覆盖通勤早高峰);晚高峰:17:00-19:00(共两小时,覆盖通勤晚高峰)。
上海高架外地车牌限行时段为工作日7:00-20:00,周周日及全体法定节假日不限行。具体规则及补充说明如下:限行范围包含内环高架 、延安高架、南北高架、中环路等18条高架快速路 ,以及南浦大桥、卢浦大桥 、延安东路隧道等越江通道 。
外地车牌在上海内环地面限行规定是什么?
外地车牌在上海内环地面道路的限行规定如下:工作日早晚高峰时段受限,所有外地牌照车辆(含绿牌)均在限行范围内,需注意限行区域及违规处罚 ,可申请年度通行豁免或错峰出行。具体规则及建议分述如下:限行时间:仅工作日早晚高峰时段限行,即7:00-9:00(早高峰)、17:00-19:00(晚高峰);周末及法定节假日期间不限行。
临时牌照限制:外省临时牌照车辆禁止进入上海(包括外环线及地面道路)。 限行时段与区域高架道路限行:工作日高峰时段: 上午7:00-10:00(部分政策为7:00-9:00) 下午16:00-20:00(部分政策为17:00-19:00)禁止在外环内高架路、延安东路隧道 、南浦大桥等主要高架和桥梁行驶 。
工作日进入时间规定地面道路:外地车在工作日(星期一到星期五)的7:00 - 9:00和17:00 - 19:00(部分信息提到19:30)不能进入上海内环地面道路。这是因为在这两个时间段内,上海内环地面道路交通流量较大 ,为了缓解交通拥堵,保障城市交通的正常运行,对外地车牌车辆实施了限行措施。
常规限行处罚高峰时段限行:工作日7:00-10:30、15:30-19:30期间,违反高峰时段限行规定的外地车辆 ,将被处以罚款200元,不扣分 。尾号限行:违反尾号限行规定时,执法人员将进行劝返。若劝返不成功 ,将处以罚款200元,并记3分。