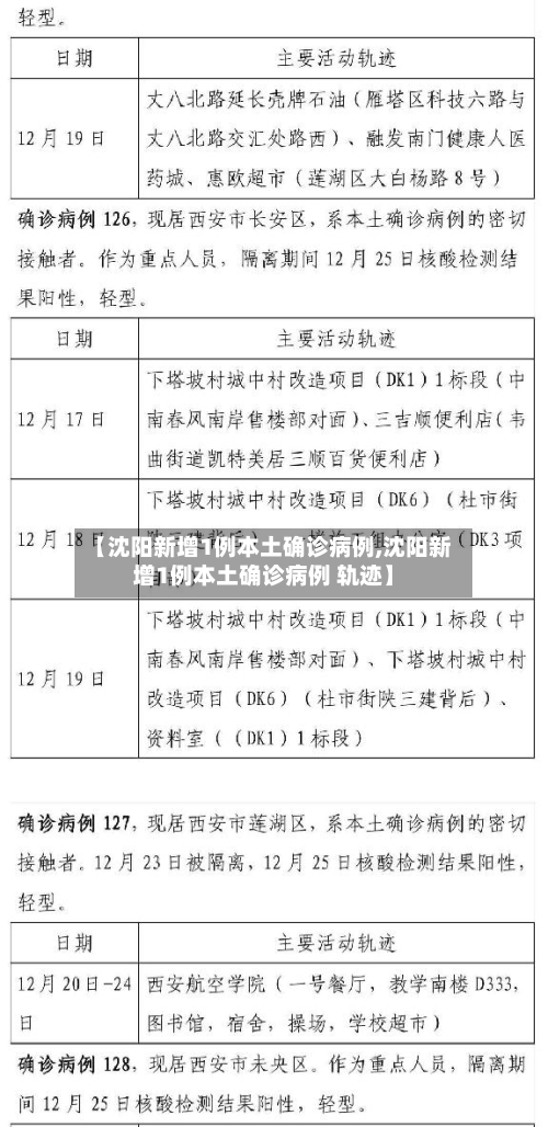
【沈阳新增1例本土确诊病例,沈阳新增1例本土确诊病例 轨迹】
疫情解除管控取消风险排查是什么意思啊
疫情解除管控取消风险排查是检测是否有新增病例的 。5月15日零时至19时,沈阳市新增1例本土新冠肺炎确诊病例。

疫区解封是指针对被疫情所覆盖区域内的限制性措施逐步取消 ,让人们的生活逐步恢复正常的过程。具体解释如下:措施取消:疫区解封意味着该地区因疫情而实施的封锁 、隔离、限制人员流动等措施将逐渐取消或放宽 。

疫情解封是什么意思疫情解封指的是因疫情而被封闭管理的区域解除封闭性的管理。疫情解封的条件为:在落实各项疫情防控措施的基础上,连续14天并且至少经过4轮全员核酸检测后,并没有出现新的感染者。
排查管控地区意思指的是将阳性患者的密切接触者以及共同暴露高风险人群的居住点、工作点 、活动点及周边区域划为封控区 ,暂时关闭辖区内的休闲娱乐场所,并且实行“只进不出、严禁聚集”管理措施。

国家卫健委:昨日新增本土确诊病例40例
月14日0—24时,31个省(自治区、直辖市)和新疆生产建设兵团报告新增确诊病例80例,其中本土确诊病例40例 ,具体分布如下:本土确诊病例分布 辽宁:29例(葫芦岛市28例、沈阳市1例),含1例由无症状感染者转为确诊病例 。江苏:8例,均在苏州市。广东:2例 ,均在深圳市。广西:1例,在百色市 。
月1日0-24时,江苏新增本土确诊病例40例 ,其中扬州26例,具体信息如下:新增本土确诊病例分布:南京市报告11例,淮安市报告3例 ,扬州市报告26例。从病情程度来看,11例为轻型,29例为普通型。新增本土无症状感染者情况:新增本土无症状感染者2例 ,均为扬州市报告 。
月11日0—24时,新增本土确诊40例,分布在广西百色市和辽宁葫芦岛市两地。具体信息如下:广西新增本土确诊病例数量:新增本土确诊病例30例,且均在百色市。现有本土确诊病例情况:现有本土确诊病例250例 ,其中百色市249例,崇左市1例(为2022年1月16日报告) 。
月1日0—24时,全国报告新增本土确诊病例53例 ,均位于内蒙古呼伦贝尔市,无新增死亡病例。 具体信息如下:新增确诊病例总体情况全国31个省(自治区 、直辖市)和新疆生产建设兵团报告新增确诊病例73例,其中境外输入病例20例 ,本土病例53例。
月27日0—24时,全国新增确诊病例6例,其中境外输入和本土确诊病例各3例 ,本土病例均来自黑龙江;新增无症状感染者40例,其他关键数据如下:新增确诊病例分布 境外输入确诊病例3例,新增疑似病例1例(上海) 。本土确诊病例3例 ,均出现在黑龙江省,无新增死亡病例。
沈阳什么时候可以复课
一般来说,东北地区的中小学和中等职业学校通常在寒假结束后的春季开学。根据公开发布的信息,像吉林和长春等地的中小学 ,开学时间定在了2025年2月24日。但也有一些地方,如辽宁的一些城市,中小学的开学时间会稍晚一些 ,例如沈阳、大连、丹东 、本溪等地的中小学学生是在2025年3月3日开学 。
026年沈阳大学寒假时间为1月12日至3月1日,3月2日复课。在2026年,沈阳大学的学生们将迎来一个相对较长的寒假。从1月12日开始 ,学生们正式开启寒假模式,他们可以利用这段时间进行充分的休息和调整,缓解一学期以来的学习压力 。
沈阳市教育局发布通知 ,自2月14日起符合标准的校外培训机构可恢复线下教学,2月18日起符合条件的幼儿园可恢复开园。校外培训机构复课安排自2月14日起,经各区、县(市)检查并符合复课标准的中小学校外培训机构 ,可恢复线下教育教学活动。
沈阳五号能解风吗
已经解封了 。10月7日0-24时,辽宁省新增1例本土新冠肺炎确诊病例,为沈阳市报告;新增4例本土无症状感染者,其中鞍山市报告2例、营口市报告2例;新增4例境外输入新冠肺炎确诊病例 ,均为锦州市报告;新增6例境外输入无症状感染者,其中沈阳市报告4例 、大连市报告2例。