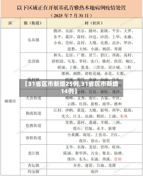
【31省区市新增25例,31省区市新增14例】
中国疫情死亡者人数
〖壹〗、024年全球部分国家年度死亡人数排名如下: 中国:约1168万死亡人数 ,主要归因于人口老龄化 、新冠疫情后遗症及慢性病负担 。 印度:约950万死亡人数,主导死因为心血管疾病、癌症和呼吸道疾病。 美国:约298万死亡人数,主要由心血管疾病和癌症导致。

〖贰〗、综合不同渠道信息:新冠疫情在中国的死亡人数统计因统计方式和时间范围不同存在差异 ,主要集中在4,636人至约32万人区间 。 官方累计报告数据国家卫健委统计:截止2023年初,累计新冠死亡病例约4 ,636人,此数据随疫情发展和统计调整可能变化。

〖叁〗 、三年疫情期间,我国官方口径统计新冠累计死亡约5万人。

11月14日31省区市新增本土确诊32例(辽宁新增25例)
〖壹〗、月14日0—24时 ,全国31个省(自治区、直辖市)和新疆生产建设兵团报告新增本土确诊病例32例,其中辽宁新增25例(均在大连市),其余病例分布在河南 、黑龙江、河北、云南;新增本土无症状感染者2例(均在江西上饶市) 。本土确诊病例分布及详情辽宁(25例)全部集中在大连市,其中10例由无症状感染者转为确诊病例。
〖贰〗 、国内本轮新冠疫情来势汹汹 ,多地受到波及,近来部分地区的疫情形势备受关注。据辽宁省卫健委消息,11月14日 ,辽宁省新增25例本土确诊病例,均为大连市报告 。自大连市11月4日公布第一例确诊病例以来,阳性感染者数量上升较快 ,11天时间内新增304例本土感染病例。
〖叁〗、台州发布27个地区来台返台人员实施“2+14 ”健康管理11月14日0-24时,31个省和新疆生产建设兵团报告新增确诊病例52例。其中本土确诊病例32例,含12例由无症状感染者转为确诊病例。
〖肆〗、月8日0—24时 ,31省区市新增本土确诊43例,分布在河北、黑龙江 、四川、辽宁、甘肃 、江西、河南、云南8个省份,具体如下:河北:共12例 ,其中辛集市11例,石家庄市1例 。黑龙江:共8例,其中黑河市7例 、哈尔滨市1例。四川:共7例,均在成都市。辽宁:共5例 ,均在大连市 。
〖伍〗、月14日0—24时,31个省(自治区、直辖市)和新疆生产建设兵团报告新增确诊病例80例,其中本土确诊病例40例 ,具体分布如下:本土确诊病例分布 辽宁:29例(葫芦岛市28例 、沈阳市1例),含1例由无症状感染者转为确诊病例。江苏:8例,均在苏州市。广东:2例 ,均在深圳市 。广西:1例,在百色市。
〖陆〗、月7日0—24时,31省区市新增本土确诊65例 ,涉及11个省市,新增本土无症状感染者34例。 具体分布情况如下:新增本土确诊病例分布辽宁省:新增20例本土确诊病例,均在大连市 ,其中2例由无症状感染者转为确诊病例 。
最新!全国累计确诊5974例,白岩松连线专家:何时能有疫苗?
〖壹〗、截至2020年1月28日24时,全国累计报告新型冠状病毒感染的肺炎确诊病例5974例,预计数月后可能拥有疫苗。