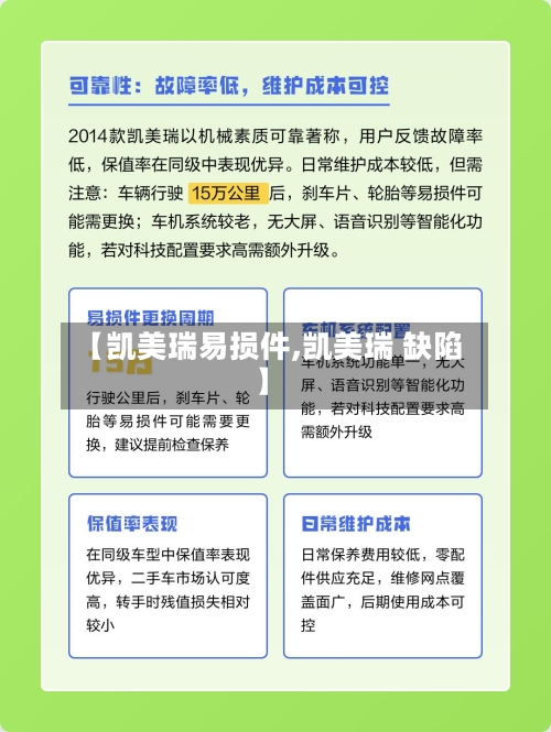
【凯美瑞易损件,凯美瑞 缺陷】
八代凯美瑞原厂机脚胶多少钱
八代凯美瑞原厂机脚胶费用大约在800-1500元之间。以下是关于该费用的详细说明:费用差异原因八代凯美瑞原厂机脚胶的费用并非固定值,主要受型号和地区两个因素影响 。不同型号的机脚胶设计结构 、材质或适配的发动机类型可能存在差异 ,导致生产成本不同,进而影响终端售价。

八代凯美瑞原厂机脚胶的费用因具体类型和销售渠道而异。一般来说,发动机机脚胶单个费用大概在200元到500元左右 。前机脚胶相对费用可能会稍高一些 ,而后机脚胶费用可能会略低一点。如果是一套完整的机脚胶(比如包含发动机前、后机脚胶等),总价可能在600元到1500元上下。

丰田双擎凯美瑞维修费贵吗多少钱
〖壹〗、常规保养项目及费用常规保养分为小保养和大保养 。以比亚迪宋PLUS DM-i为例,小保养每7500公里或12个月进行一次 ,费用约350-700元(4S店约610元,连锁维修店约400元),项目包括机油机滤更换 、三电系统检测、底盘检查及轮胎气压调整;丰田凯美瑞双擎小保养每1万公里更换机油机滤 ,费用约500元。
〖贰〗、行驶里程越多,省回的油钱也就越多。保养 、维修与换电池成本保养费用:混动车保养费用和燃油车完全一致,不存在额外的高昂保养费用 。维修情况:除了电动水泵需10万公里左右更换一次外,丰田双擎其他零部件质量非常稳定 ,维修成本并不高。
〖叁〗、凯美瑞5G双擎车型的发动机稳定性值得信赖,它采用了丰田成熟的双擎技术,确保了车辆在各种驾驶条件下的平稳运行。双擎系统结合了汽油发动机和电动机的优势 ,不仅提升了燃油经济性,还增强了动力性能。因此,它在城市道路和高速公路上都能表现出色 。
〖肆〗、丰田混动车型保险费用通常比燃油版高8%-22% ,具体差额受车型 、险种、车价计算方式及出险维修成本影响,部分情况下差距可缩小至1元。 车价差异直接影响保费混动车型因电池、电机等核心部件成本更高,车价普遍高于燃油版。
〖伍〗、按行驶里程计算的保养费用:如果按一年行驶2万公里和6万公里来计算 ,九代凯美瑞0双擎豪华版的保养费用约为4631元 。这一费用包括了小保养和大保养的所有项目,是一个相对全面的保养费用估算。影响保养费用的因素:具体保养项目:不同的保养项目所需的材料和工时不同,因此费用也会有所不同。
〖陆〗 、亚洲龙0双擎豪华版维修成本相对较高 ,主要受零整比、配件费用及技术复杂度影响,但保养和油耗优势可部分抵消压力 。具体分析如下: 零整比高导致配件费用昂贵该车型零整比达540.08%,即所有装车配件单独售卖的费用总和可购买4辆新车。
亚洲龙和凯美瑞维修成本区别是什么
亚洲龙和凯美瑞在维修成本上存在一些差异。一般来说,亚洲龙由于定位稍高于凯美瑞 ,其零部件费用可能相对高一些 。在一些易损件方面,比如机油滤清器、空气滤清器等,亚洲龙的原厂配件费用可能会比凯美瑞略贵。在维修工时费上 ,亚洲龙的某些复杂维修项目,像发动机深度检修等,工时费可能也会稍高。然而 ,凯美瑞也有其自身特点 。
亚洲龙修车比凯美瑞贵可能有多方面原因。首先,车辆零部件费用方面,亚洲龙定位通常稍高于凯美瑞 ,其零部件成本可能更高。比如一些高端配置车型的电子元件 、精密配件等,亚洲龙的品质和技术含量可能使得这些部件费用更贵。其次,维修工时费上 ,亚洲龙的维修难度可能相对较大 。
亚洲龙修车比凯美瑞贵可能有以下一些原因。首先,亚洲龙定位相对较高,其零部件成本可能也更高。亚洲龙在车型设计、用料等方面可能采用了更高级的材质和技术,这使得维修时所使用的配件费用更贵 。其次 ,亚洲龙的一些技术可能更为先进和复杂。
亚洲龙的维修费用通常会比凯美瑞略高一些,但具体高多少并没有一个固定的数值,会因多种因素而有所不同。首先 ,车型定位方面,亚洲龙整体定位稍高于凯美瑞 。亚洲龙在配置和用料上相对更丰富、更高级,这使得其零部件成本可能较高。比如 ,亚洲龙可能采用了更多的高端材质内饰,或者更先进的电子设备等。
亚洲龙与凯美瑞质量稳定性接近,后期保养成本因车型定位和配置差异存在区别 ,需结合使用场景选取质量稳定性对比 核心可靠性同源两款车均基于丰田TNGA-K平台打造,搭载相同的0L/5L燃油及混动动力总成(如5L双擎THS系统),核心机械结构高度一致 。
凯美瑞:凯美瑞的0混动版本在市区驾驶中与5版本感受相近 ,主要差异在于高速再加速能力。凯美瑞的底盘相对灵活,适合追求一定驾驶乐趣的车主。亚洲龙:亚洲龙在动力上虽与凯美瑞有所差异,但并非决定性因素 。它更注重舒适性,适合追求平稳驾驶体验的车主。
开不坏的丰田,还是被我开坏了,八代凯美瑞13万公里换电子水泵,花了1800...
〖壹〗 、八代凯美瑞在13万公里时更换电子水泵属于正常维修情况 ,并非车辆质量不可靠,电子水泵本身是易损件,且该部件在八代凯美瑞119年出厂车型中存在一定故障率 ,维修费用因渠道不同有所差异。
〖贰〗、车型差异影响更换率 第八代凯美瑞(2018年后):部分车主反馈电子水泵存在早期故障,可能与批次或设计优化不足有关。 老款车型(如第七代):电子水泵问题较少,但长期使用后仍可能出现老化导致的更换需求 。
〖叁〗、丰田技术迭代背景丰田在2017年第八代凯美瑞(XV70)发布时已对冷却系统进行整体优化 ,电子水泵作为关键部件采用树脂复合材料转子。
